kde
Description
[
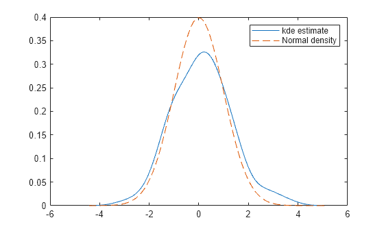
estimates a probability density function (pdf) for the univariate data in the vector
f,xf] = kde(a)a and returns values f of the estimated pdf at
the evaluation points xf. kde uses kernel
density estimation to estimate the pdf. See Kernel Distribution for more
information.
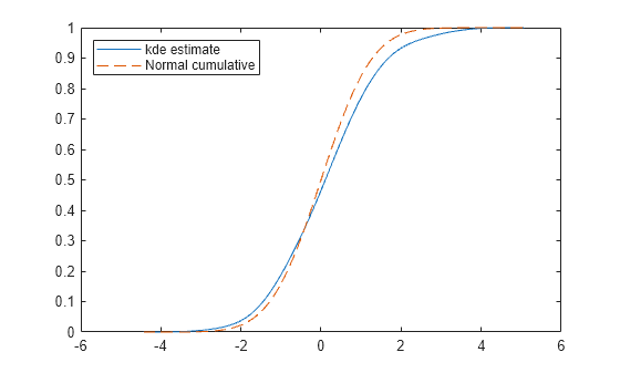
[___] = kde(
specifies options using one or more name-value arguments. For example,
a,Name=Value)kde(a,ProbabilityFcn="cdf") estimates the cumulative distribution
function (cdf) for a instead of the pdf. Use this syntax with any of
the output argument combinations in the previous syntaxes.
Examples
Input Arguments
Name-Value Arguments
Output Arguments
More About
References
[1] Botev, Z. I., J. F. Grotowski, and D. P. Kroese. "Kernel Density Estimation via Diffusion." The Annals of Statistics, vol. 38, no. 5 (October 1, 2010). https://projecteuclid.org/journals/annals-of-statistics/volume-38/issue-5/Kernel-density-estimation-via-diffusion/10.1214/10-AOS799.full
[2] Bowman, A. W., and A. Azzalini. "Applied Smoothing Techniques for Data Analysis." New York: Oxford University Press Inc., 1997.
[3] Hill, P. D. "Kernel estimation of a distribution function." Communications in Statistics - Theory and Methods. 14, no. 3(January 1985): 605–620.
[4] Jones, M. C. "Simple boundary correction for kernel density estimation." Statistics and Computing. no. 3(September 1993): 135–146.
[5] Silverman, B. W. "Density Estimation for Statistics and Data Analysis." Chapman & Hall/CRC, 1986.
Version History
Introduced in R2023b
See Also
Functions
histogram|histcounts(Statistics and Machine Learning Toolbox) |ksdensity(Statistics and Machine Learning Toolbox)
Topics
- Kernel Distribution (Statistics and Machine Learning Toolbox)
- Nonparametric and Empirical Probability Distributions (Statistics and Machine Learning Toolbox)



