Vacuum Boosted Tandem Primary Cylinder
This example shows how to model, parameterize, and test a vacuum boosted tandem primary cylinder. A model is used to generate the plot between the applied force and the generated pressures in the brake lines.
Model
The following figure shows the model of a vacuum boosted tandem primary cylinder. The model has push rod force as input and it generates the pressures in the brake lines as output.

Vacuum Booster Subsystem
This subsystem shows the modeling of the vacuum booster. A vacuum booster boosts the force applied by a driver to the tandem primary cylinder. The boosted force depends on the diameter of the diaphragm in the vacuum booster and the vacuum generated due to the air suction through the intake manifold of the engine.

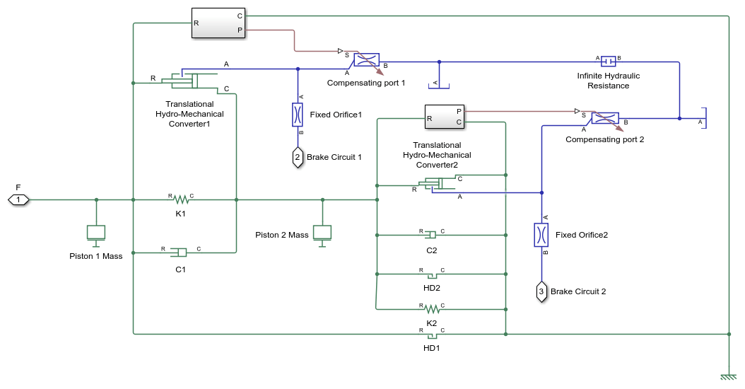
Tandem Primary Cylinder Subsystem
This subsystem shows the modeling of the tandem primary cylinder. A tandem primary cylinder pushes the hydraulic fluid to the caliper disk or the drum brakes through the hydraulic connections or pipes in an automotive vehicle. Pressure is generated in the hydraulic chambers of the brakes due to the fluid flow from the tandem primary cylinder.

Simulation Results from Simscape Logging
The model generates the relationship between the applied force and the generated pressures in the brake lines as shown in the plot below.
