Main Content

Vacuum Booster

This example shows how to model, parameterize, and test a vacuum booster. The model is used to generate the plot between applied and generated forces for the brake vacuum booster.

Model

The following figure shows the model of a vacuum booster. The output of the model is the plot between applied and generated forces for the brake vacuum booster.

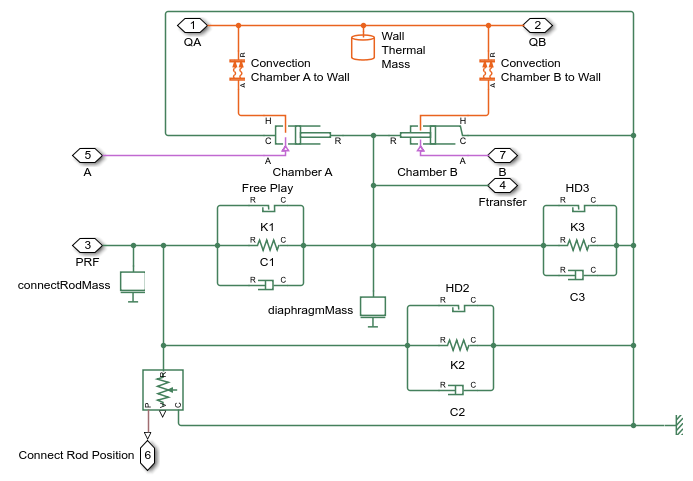
Diaphragm Chamber Subsystem

This subsystem shows the modeling of the diaphragm mass dynamics. The diaphragm has two sides. One side (chamber B) is permanently connected to the engine manifold, which experiences the vacuum pressure throughout the operation. However the other side (chamber A) is initially connected to the chamber B but after the rod moves a certain distance, based on design it gets disconnected from the chamber B and gets connected with the atmospheric pressure.

Open Subsystem

Manifold Subsystem

This subsystem shows the modeling of the gas dynamics.

Open Subsystem

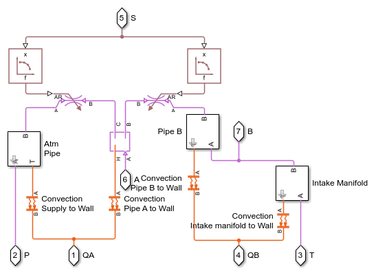
Pipe Subsystem

This subsystem shows the modeling of the various connection pipes in the vacuum booster.

Open Subsystem

Simulation Results from Simscape Logging

This script generates a plot between applied and generated forces for the brake vacuum booster.

See Also

Topics