Model Design for AXI4-Stream Interface Generation
For designs that require high speed data transfers use AXI4-Stream interfaces. You can implement a simplified, streaming protocol in your model by using HDL Coder™. The software generates AXI4-Stream interfaces in the IP core.
Choose from these three modeling styles based on how your algorithm operates:
Sample-Based Modeling — Use these guidelines when your algorithm operates on a stream of samples.
Frame-Based Modeling — Use these guidelines when your algorithm operates on a complete frame of data. The data signals at the design under test (DUT) boundary can be vectors or matrices. Do not use this mode if you want to model the Valid and Ready signals.
Legacy Frame-Based Modeling — Use these guidelines when your algorithm operates on a stream of samples and you want to simulate the data signal as a frame on the boundary of the design under test (DUT).
Note
The Legacy Frame-Based Modeling style will be deprecated in a future release. If you want to model the Valid and Ready signals, use the sample-based modeling style.
Sample-Based Modeling
When you want to simulate the data signal as a stream of samples on the DUT boundary,
model in sample-based mode. You can model the data signal as either a scalar or a
vector. If you model the data signal as a vector, in the HDL Coder Workflow Advisor Task 1.2. Set Target
Interface > Interface Options set the
Sample Packing Dimension to
All. HDL Coder packs the vector elements together and treats the vector as a single
sample. You can specify how HDL Coder packs the data by using the Packing Mode. See Sample Packing Dimension.
Simplified Streaming Protocol
To map the design under test (DUT) ports to AXI4-Stream interfaces, use the
simplified AXI4-Stream protocol. You do not have to model the actual AXI4-Stream
protocol and instead can use the simplified protocol. When you run the IP
Core Generation workflow, the generated HDL code contains wrapper
logic that translates between the simplified protocol and the actual AXI4-Stream
protocol. The simplified protocol requires fewer protocol signals, eases the
handshaking mechanism between valid and ready signals, and supports bursts of
arbitrary lengths.
Use the simplified AXI4-Stream protocol for write and read transactions. When you want to generate an AXI4-Stream interface in your IP core, in your DUT interface, implement these signals:
DataValid
Optionally, when you map scalar DUT ports to an AXI4-Stream interface, you can model these signals:
ReadyOther protocol signals, such as:
TSRTBTKEEPTLASTTIDTDESTTUSER
Data and Valid Signals
When the Data signal is valid, the Valid
signal is asserted. This diagram illustrates the Data and
Valid signal relationship according to the simplified
streaming protocol. When you run the IP core generation workflow, HDL Coder adds a streaming interface module in the HDL IP core that translates
the simplified protocol to the full AXI4-stream protocol. In this image, the clock
signal is clk.

Model Data and Valid Signals in Simulink
Enclose the algorithm that processes the
Datasignal by using an enabled subsystem.Control the enable port of the enabled subsystem by using the
Validsignal.
For example, you can directly connect the Valid signal to
the enable port.

You can also use a controller in your DUT that generates an enable signal for the enabled subsystem.

Ready Signal (Optional). Downstream components use back pressure to tell upstream components they are
not ready to receive data. The AXI4-Stream interfaces in your DUT can optionally
include a Ready signal. Use the Ready
signal to:
Apply back pressure in an AXI4-Stream slave interface. For example, drop the
Readysignal when the downstream component is not ready to receive data.Respond to back pressure in an AXI4-Stream master interface. For example, stop sending data when the downstream component
Readysignal is low.
When you use a single streaming channel, by default, HDL Coder generates the Ready signal and the logic to
handle the back pressure. The back pressure logic ties the
Ready signal to the DUT Enable signal. When the input master
Ready signal is low, the DUT is disabled, and the output slave
Ready signal is driven low. Because HDL Coder generates the back pressure logic and Ready
signal, when you use a single streaming channel, the Ready
signal is optional and you do not have to model this signal at the DUT
port.

When you use multiple streaming channels, HDL Coder generates a ready signal and does not generate the back pressure logic. In a DUT that has multiple streaming channels:
The master channel ignores the
Readysignal from downstream components.The slave channel
Readysignal is high, which causes upstream components to continue sending data.
The absence of a back pressure logic might result in data being dropped. To avoid data loss and to apply back pressure on the slave interface or respond to back pressure from the master interface in your design:
Model the Ready signal for each additional stream interface.
Map the modeled Ready signal to a DUT port for the additional interface.
When you do not model the Ready signal, the Set Target Interface task displays a warning that provides names of interfaces that require a Ready port. If your design does not require applying or responding to back pressure, ignore this warning.

Simplified Streaming Protocol Input
This image illustrates the timing relationship between the
Data, Valid, and
Ready signals according to the simplified streaming
protocol. In this image clock is clk. The AXI4-Stream Slave
module sends the DataIn and ValidIn
signals after asserting the ReadyIn signal from the DUT. This
is represented by data packets A,B,D, and E in the image. When you drop the
ReadyIn signal, the module always sends one more
DataIn and ValidIn signal. This is
represented by data packet C in the image. When you model the
ReadyIn signal, the DUT must be able to accept one more
value after de-asserting the ready signal.

For example, if you have a first in first out (FIFO) in your DUT to store a
frame of data, to apply backpressure to the upstream component, model the
Ready signal based on the FIFO almost full signal.

Simplified Streaming Protocol Output
This image illustrates the timing relationship between the
Data, Valid, and
Ready signals according to the simplified streaming protocol. In
this image clock is clk. You can send
DataOut and ValidOut signals to the
AXI4-Stream Master module after you assert the ReadyOut
signal. This is represented by data packets A,B,E,F,and G in the image. You can
optionally send one more DataOut and
ValidOut signal after the ReadyOut
signal drops. This is represented by data packet C in the image. You can only
send one additional packet after the ReadyOut signal drops,
subsequent data packets will be dropped until the Ready
signal is asserted again. This is represented by data packet D in the
image.

The optional one cycle latency between the Valid and
Ready signals of the simplified streaming protocol allows
you to use a classic or first word fall through (FWFT) FIFO to handle the
backpressure from downstream components.
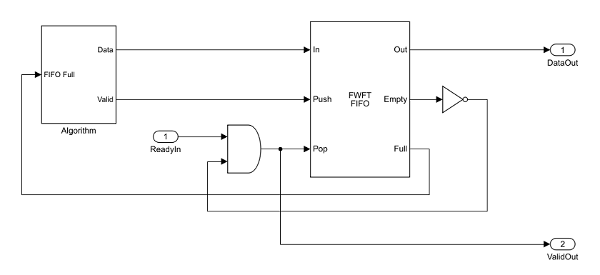
Downstream backpressure handling with FWFT FIFO
You can use a FWFT FIFO to store a frame of data and handle back pressure from
downstream components by modeling the ValidOut signal as
ReadyOut and FIFO not empty.

For a DUT using an FWFT FIFO there is zero latency for the ReadyOut
signal between upstream and downstream components. This image shows
the timing relationship between the DataOut,
ValidOut, and ReadyOut signals. The
clock signal is clk.

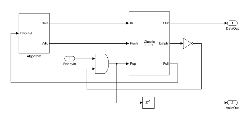
Downstream backpressure handling with Classic FIFO
If your DUT uses a classic FIFO to store a frame of data, model the
ValidOut signal as ReadyOut and FIFO
not empty.

This image shows the timing relationship between the
DataOut, ValidOut, and
ReadyOut signals. The clock signal is
clk.

If you do not model the Ready signal, HDL Coder generates the signal and the associated back pressure logic. When
you generate the IP core, HDL Coder adds a streaming interface module in the HDL IP core that
translates the simplified protocol to the full AXI4-Stream protocol.
Note
If you enable delay balancing, the code generator inserts one or more delays on the Ready signal. Disable delay balancing for the Ready signal path.
TLAST Signal (optional). The AXI4-Stream interface on your DUT can optionally model a TLAST signal, which is used to indicate the end of a frame of data. If you do not model this signal, HDL Coder generates it for you. On the AXI4-Stream Slave interface, the incoming TLAST signal is ignored. On the AXI4-Stream Master interface, the autogenerated TLAST signal is asserted when the number of valid samples counts up to the default frame length value. The default frame length value can be set by using the AXI4-Stream interface options in the Target Interface Table. See Interface Options for AXI4-Stream Data.
When the IP core has an AXI4 Slave interface, the default frame length value is stored in a programmable register in the IP core. You can change the default frame length during run time. When the default frame length register is changed in the middle of a frame, the TLAST counter state is reset to zero and the TLAST signal is asserted early. You can find the address for the programmable TLAST register in the IP core generation report.
Frame-Based Modeling
You can design your DUT to operate on frames of data and map the data ports to a streaming interface. To map frame ports ( vectors, matrices, and complex matrices) to an AXI4-Stream interface use the frame-to-sample optimization. For more information, see Model Design for Frame-Based IP Core Generation.
Legacy Frame-Based Modeling
Design your algorithm to operate on a stream of samples and model the data signal as
a vector. To operate in this mode in the HDL Coder Workflow Advisor Task 1.2.Set Target
Interface > Interface Options set the
Sample Packing Dimension to
None.
Note
This modeling style will be deprecated in a future release.
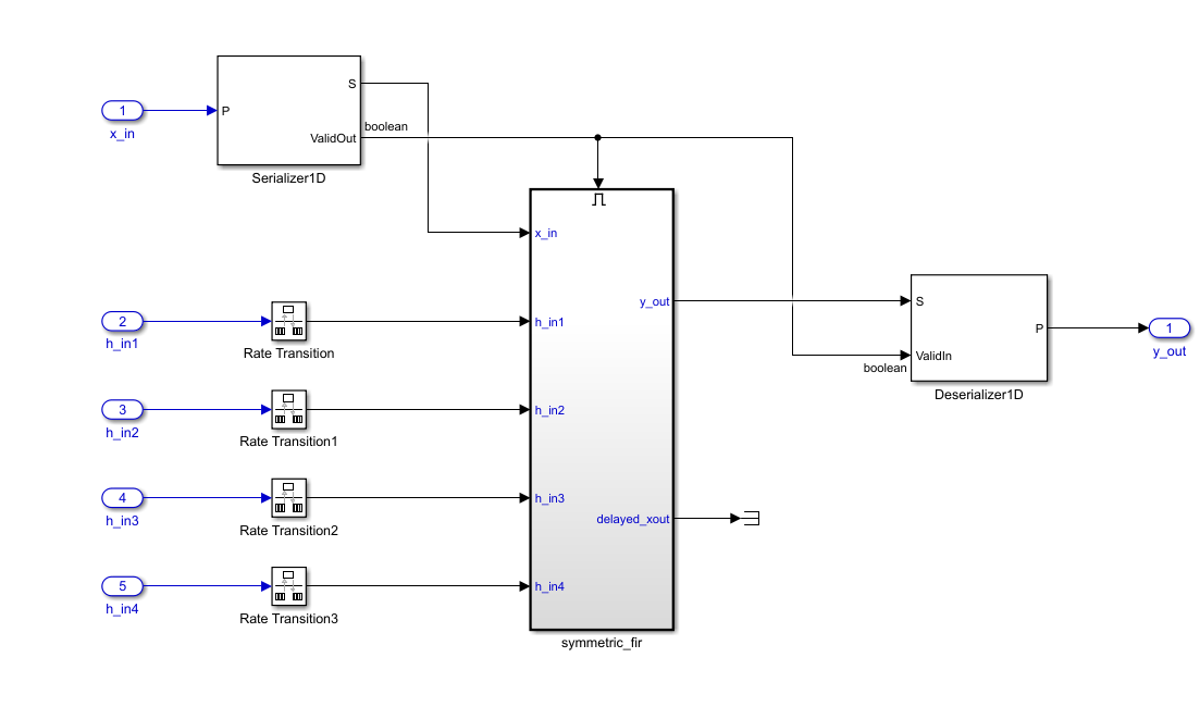
Map Vector Ports to AXI4-Stream Interfaces
This example shows how to map vector data types to AXI4-Stream interfaces and generate an IP core. This example uses the legacy frame-based modeling where you design your algorithm to operate on a stream of samples and map the data ports to a streaming interface.
Open the Model
To open the model, enter:
open_system('hdlcoder_sfir_fixed_vector');The model consists of a top-level subsystem block name DUT, that accepts one vector input and three scalar inputs and returns a streaming vector output.

To map vector ports to AXI4-Stream interfaces:
Connect each DUT input vector data port to a Serializer1D block. The serializer block must have a ValidOut port and the Ratio parameter must be set to the vector bit width.
Connect each DUT output vector data port to a Deserializer1D block. The deserializer block must have a ValidOut port and the block Ratio parameter must be set to the vector bit width.
Connect each scalar port that maps to an AXI4-Lite interface to a Rate Transition block.
Each scalar port that maps to an external port must have the same sample time as the streaming algorithm subsystem.

Generate HDL IP Core Using Simulink Interface
To generate an IP core using the Simulink® interface, prepare your model by using the configuration parameters, configure your design by using the IP Core editor, and generate the IP core by using the Simulink toolstrip.
Prepare Model for IP Core Generation
In the Apps gallery, click HDL Coder. In the HDL Code tab, in the Output section, set the drop-down button to IP Core. Alternatively, in the HDL Code tab, click Settings to open the Configuration Parameters dialog box. In the HDL Code Generation > Target tab, set the Workflow parameter to
IP Core Generation.In the Configuration Parameters dialog box, set the Target Platform to
ZedBoardand Synthesis Tool toXilinx Vivado. Optionally, you can use the Project Folder parameter to specify a top-level folder for any generated folders and files. If Project Folder is empty, HDL Coder saves the generated files in the current directory.In the Configuration Parameters dialog box, set Reference Design to
Default system with AXI4-Stream interface.Click Apply to save your updated settings.

Configure Design
Configure your design to map to the target hardware by mapping the DUT ports to IP core target hardware and setting DUT-level IP core options. In this example, the input port x_in is mapped to an AXI4-Stream Slave interface and input ports h_in1, h_in2, h_in3, and h_in4 are mapped to the AXI4-Lite interface, so HDL Coder generates AXI interface accessible registers for them.
In Simulink, in the HDL Code tab, click Target Interface to open the IP Core editor.
Select the Interface Mapping tab to map each DUT port to one of the IP core target interfaces. The generated design can then communicate with the rest of the hardware system when it is deployed. If no mapping table appears, click the Reload IP core settings button
to compile the model and repopulate the DUT ports and their data types.
Validate your settings by clicking the Validate IP core settings button
.
In the IP Core editor, you can adjust the IP core settings and configure the interface mappings for your target hardware:
Use the General tab to configure top-level IP core settings such as the name of the IP core and whether to generate an IP core report.
Use the Clock Settings tab to configure clock-related settings for the IP core.
Generate IP Core
After you configure the IP core settings and mappings for your design, you can generate an IP core. In the Simulink Toolstrip, in the HDL Code tab, click Generate IP Core. After you generate the custom IP core, the IP core files are in the ipcore folder in your current directory. To specify a top-level project folder for the ipcore folder to be stored along with all other generated files, in the Configuration Parameters dialog box, use the Project Folder parameter in the HDL Code Generation > Target tab. If the Project Folder parameter is empty, HDL Coder saves the generated files in the current directory.
Generating an IP core also generates the code generation report. In the Code Generation Report window, in the left pane, click the IP Core Generation Report. The report describes the behavior and contents of the generated custom IP core.
Model Designs with Multiple Streaming Channels
When you run the IP Core Generation workflow, you can map multiple
scalar DUT ports to AXI4-Stream Master and AXI4-Stream
Slave channels. In legacy frame-based mode, you can use at
most one AXI4-Stream Master channel and one AXI4-Stream
Slave channel.
Note
In the sample-based mode when you use multiple streaming channels, HDL Coder generates the Ready signal but does not generate the back pressure logic. If you want your design to handle back pressure, model the Ready signal in your design.
To learn more, see Generate HDL IP Core with Multiple AXI4-Stream and AXI4 Master Interfaces.
When you model your DUT using the frame-based mode you can map multiple frame DUT ports to AXI4-Stream Master and AXI4-Stream Slave channels. When you use the frame-based mode HDL Coder generates the ready and valid signals for all the streaming ports.
Model Designs That Have Multiple Sample Rates
When you run the IP Core Generation workflow, use the HDL Coder software for designs that have multiple sample rates. When you map the interface ports to AXI4-Stream Master or AXI4-Stream Slave interfaces, to use multiple sample rates, map the DUT ports that map to these AXI4 interfaces to run at the fastest rate of the design or at rates slower than the design rate.
HDL Coder runs the DUT ports mapped to AXI4-Stream master and slave interfaces at rates slower than the model design rate by:
Setting the AXI4-Stream master channel valid signal to high at the first cycle every N clock cycles. For example, if the design rate is eight times faster than the slow rate DUT ports, the valid signal is high for the first clock cycle every eight clock cycles.
Asserting back pressure on the AXI4-Stream slave interface to make sure that the incoming data is streamed at the rate of one data frame every N clock cycles. For example, if the design rate is eight times faster than the slow rate DUT ports, the first frame is streamed at clock cycle one, the second frame at clock cycle nine, and so on.
When you map the AXI4-Stream Interface DUT port to the fastest rate in the design, the valid signal is high, making sure there is no back pressure on the AXI4-Stream slave interface.
When designing models that have multiple sample rates, for each AXI4-Stream interface, AXI4-Stream interface signals, such as data signals, valid signals and all the optional signals, need to be mapped at same rate.
To learn more, see Generate IP Core from Multirate Model.
Interface Options for AXI4-Stream Data
When you run the IP Core Generation workflow on a model
that has vector data, you can specify how the vector data is treated as a sample or as a
frame by using the Sample Packing Dimension. When the vector
data is treated as a sample, you can specify how the vector elements are packed together
by using the Packing mode option.
When you run the IP Core Generation workflow on a model
that has an AXI4- Stream interface with none of the signals mapped to
TLAST, you can specify the TLAST register
value by using the DefaultFrameLength option.
Default Frame Length
When you do not model the TLAST signal, specify the default frame length (TLAST) value for the AXI4 Stream Master interface. The TLAST signal is created for you In the generated IP core and the signal is asserted when the number of valid samples counts up to the value in the default frame length counter. When the generated IP core has an AXI4 Slave interface, HDL Coder generates the default frame length as a programmable register. When the default frame length register is changed in the middle of a frame, the TLAST counter state is reset to zero and the TLAST signal is asserted early. For more information, see TLAST Signal (optional). When you do not select the Generate default AXI4 slave interface the default frame length is generated as a constant value and not as a programmable register.
Sample Packing Dimension
Specify if the vector data is treated as a sample or as a frame:
None. This value is the default value. When you specify None, vectors are treated as frames and vector elements are streamed one after the other. For example, when the input is a six-by-one vector in the first clock cycle, the first vector element is streamed, the second vector element, in the second clock cycle, and so on. To use this mode, the model must contain a Serializer block for inputs and a Deserializer block for the outputs. The Packing mode is not available when the Sample Packing Dimension is set to None.
All. When you specify All, the vectors are packed together and streamed in a single clock cycle. For example, when the input is a six-by-one vector, all vector elements are packed together and streamed in a single clock cycle. In this case, you can specify how the vector elements are packed by using the Packing mode option.
Packing Mode
When you set Sample Packing Dimension to
All, you can specify how HDL Coder packs vector elements, complex data, and complex vectors by specifying
the Packing Mode parameter to either Bit
Aligned or Power of 2 Aligned. This
setting applies to the AXI4-Stream master and
slave channels.
Non-Complex Vector Data Packing
Bit Aligned. When you set the Packing Mode to this setting, HDL Coder packs the vector elements directly next to each other. If the packed bit width is less than the AXI4-Stream channel width, then pad the packed data with zeros to match the channel width.For example, if the AXI4-Stream channel width is 256 bits, there are four vector elements, and the vector elements are 30 bits long, the total data width is 120 bits. When the packing mode is set to
Bit Aligned, HDL Coder packs the AXI4-Stream data as shown in this diagram.
Power of 2 Aligned. In this mode, the vector elements are first padded with zeros to the closest power of two boundary. Then, the padded elements are packed together. If the packed vector bit width is less than the AXI4-Stream channel width, then the packed data is padded with zeros to match the channel width.For example, if the AXI4-Stream channel width is 256 bits, there are four vector elements, and the vector elements are 30 bits long, the total data width is 120 bits. When the packing mode is set to
Bit Aligned, HDL Coder packs the AXI4-Stream data as shown in this diagram. When the packing mode is set toPower of 2 Aligned, HDL Coder packs the AXI4-Stream data as shown in this diagram.
Each vector element of bit width 30 is padded with zeros of bit width two to extend the vector element width to 32, the nearest power of two boundary.
Complex Data Packing. When the input data is a complex number, HDL Coder pads the real and imaginary parts with zeros to the closest power
of two boundary. HDL Coder then packs the data together and pads the data with zeros to match
the channel width. For example, if the AXI4-Stream channel width is 64-bits and
the complex data type is ufix7, HDL Coder packs the stream data as shown in this image:

HDL Coder pads the complex data with zeros of bit width one to extend the real and imaginary data packets to a size eight, and then pads the data with zeros of width 48 to extend the complex data frame size to 64, the AXI4-Stream channel width.
When you use the generated software interface model to stream complex data to the target board, you must pack the complex data as shown in the example images.
Complex Vector Data Packing. To model complex data signals as frames on the DUT boundary follow the frame-based modeling requirements. In this case, HDL Coder packs the complex data elements of the frame as described in the Complex Data Packing section.
Alternatively, if you want to treat the entire complex vector as a sample,
follow the guidelines in the Sample Based Modeling section. HDL Coder sets the Sample Packing Dimension
parameter to All and the Packing
Mode parameter to Power of 2
Aligned.
For example, if the AXI4-Stream channel width is 64-bits, the complex data
type isufix7, and the complex vector has three elements,
HDL Coder packs the data as shown in this image:

HDL Coder pads the complex data with:
Zeroes of bit width one after every real and imaginary vector element to extend the data size to eight, the nearest power of two boundary.
Zeroes of bit width 16 at the end to extend the frame size to 64, the width of the AXI4-Stream channel.
When you use the generated software interface model to stream complex data to the target board, you must pack the complex data in the data packing format as shown in the example images.
Restrictions
When you map scalar or vector DUT ports to AXI4-Stream interfaces, you can use these target platforms:
Generic Xilinx® platform
Generic platform
Generic Altera® platform, or
AMD® and Intel® boards and reference designs that support the AXI4-Stream interface.
When you use these platforms, Xilinx
Vivado® or Intel
Quartus® Prime must be your synthesis tool. Alternatively, you can set the target
platform to Generic platform and you do not have to specify a synthesis tool. You must
set Processor/FPGA synchronization to Free
Running.
See Also
Topics
- Generate IP Core with AXI-Stream Interface
- Offload Large Delays from Frame-Based Models to External Memory
- Define Custom Board and Reference Design for AMD Workflow
- Define Custom Board and Reference Design for Intel Workflow
- Generate IP Core for Frame-Based Model with AXI4 Stream Interfaces
- Hardware-Software Co-Design Workflow for SoC Platforms
- Generate Board-Independent HDL IP Core from Simulink Model