Choose an AI Model
This page provides guidance on choosing an AI model from the options across many MATLAB® toolboxes.
Note
For information about reinforcement learning models, see What Is Reinforcement Learning? (Reinforcement Learning Toolbox).
Data Considerations
Consult this flow chart to determine a suggested AI model.

Image Tasks

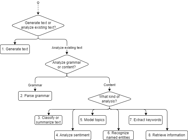
Text Tasks

| End point | Suggested Models |
|---|---|
| 1. Generate text | LSTM network:
Autoencoder:
Transformer models: |
| 2. Parse grammar | Transformer model:
|
| 3. Classify or summarize text | Transformer models:
Bag-of-words model:
Machine learning models:
LSTM network:
Summarization algorithms:
|
| 4. Analyze sentiment | Built-in sentiment analysis functions (VADER algorithm):
Machine learning models:
Transformer models: |
| 5. Model topics | Latent Dirichlet allocation (LDA):
Latent semantic analysis:
|
| 6. Recognize named entities | Hidden Markov model (HMM):
|
| 7. Extract keywords | RAKE algorithm:
TextRank algorithm:
|
| 8. Retrieve information | Best-matching similarity:
|
Tabular Data and Small Time-Series Tasks

| End point | Suggested Models |
|---|---|
| 1. Use unsupervised methods | Cluster Analysis:
Labeling data:
Dimensionality Reduction and feature transformation:
Anomaly detection models:
|
| 2. Use semi-supervised methods | Classification models:
|
| 3. Classify data | Classification Learner app:
Command-line classification models:
Incremental learning models:
Anomaly detection models:
|
| 4. Predict values (regression) | Regression Learner app:
Command-line regression models:
Incremental learning models:
|
| 5. Forecast future values | Direct forecasting:
Regression trees:
|
Time-Series and Large Feature Data Tasks

| End point | Suggested Models |
|---|---|
| 1. Generate data | Adversarial networks: |
| 2. Predict single values (sequence-to-one regression) | LSTM networks: Convolutional networks: Multilayer perceptron networks:
|
| 3. Predict sequences (sequence-to-sequence regression) | LSTM networks: Neural ODE network: Transformer network:
|
| 4. Forecast future values | LSTM networks: |
| 5. Classify entire samples | LSTM networks: Convolutional networks:
Convolutional and LSTM network: Multilayer perceptron networks: Autoencoder network:
|
| 6. Classify time steps (sequence-to-sequence classification) | LSTM networks: Autoencoders: |