Closed Loop Control of Boost Converter
Boost Converter is a converter which converts variable DC voltage to required DC voltage. Boost converter is used to get DC output voltage greater than input voltage. Closed loop control is a process by which the output voltage is maintained constantly by obtaining the feedback of the loop.
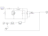
Closed loop control of Boost Converter is used to obtain a constant DC output voltage. The switching frequency and duty cycle decides the output voltage. In the closed loop process the output voltage is compared with a set voltage and the error value is reduced by controlling the switching pulse. The basic operation is if the error value is positive the duty cycle is reduced and if the error value is negative the duty cycle is increased by continuing the process continuously the output voltage is maintained constant.The output voltage is controlled with the help of a switching frequency applied to the switching device.
Cite As
Dr.GADDALA JAYA RAJU (2026). Closed Loop Control of Boost Converter (https://www.mathworks.com/matlabcentral/fileexchange/73133-closed-loop-control-of-boost-converter), MATLAB Central File Exchange. Retrieved .
MATLAB Release Compatibility
Platform Compatibility
Windows macOS LinuxCategories
- Physical Modeling > Simscape Electrical > Specialized Power Systems > Power Converters >
- Engineering > Electrical and Computer Engineering > Power and Energy Systems >
Tags
Communities
Discover Live Editor
Create scripts with code, output, and formatted text in a single executable document.
| Version | Published | Release Notes | |
|---|---|---|---|
| 1.0.0 |
