Liquid Air Energy Storage System
This example models a grid-scale energy storage system based on cryogenic liquid air. When there is excess power, the system liquefies ambient air based on a variation of the Claude cycle. The cold liquid air is stored in a low-pressure insulated tank until needed. When there is high power demand, the system expands the stored liquid air to produce power based on the Rankine cycle.
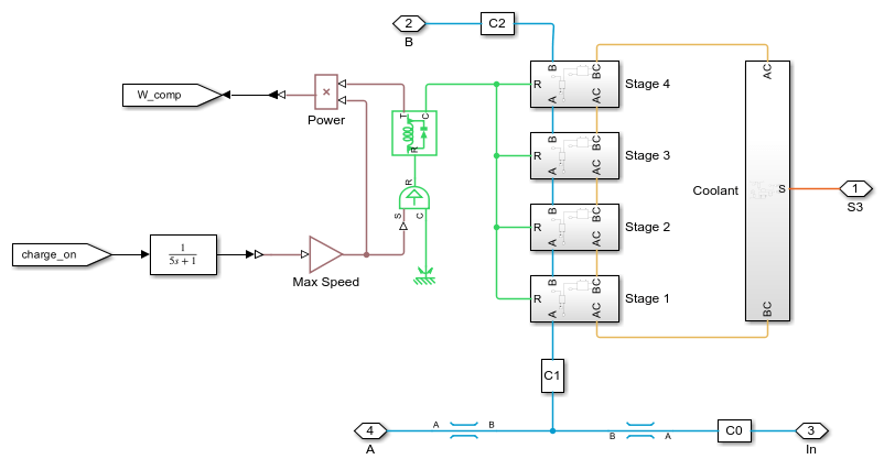
In the liquefaction system, a 4-stage intercooled compressor pressurizes air to 10 MPa. A portion of the high-pressure air is cooled by the chiller and then expanded via the throttle valve. This causes some of the air to liquefy due to the Joule-Thomson effect. The remaining portion of high-pressure air is sent through an expander to cool the air while recovering some power. The cold low-pressure air that did not liquefy passes through the opposite side of the chiller to refrigerate the high-pressure air before returning to the compressor to complete the cycle.
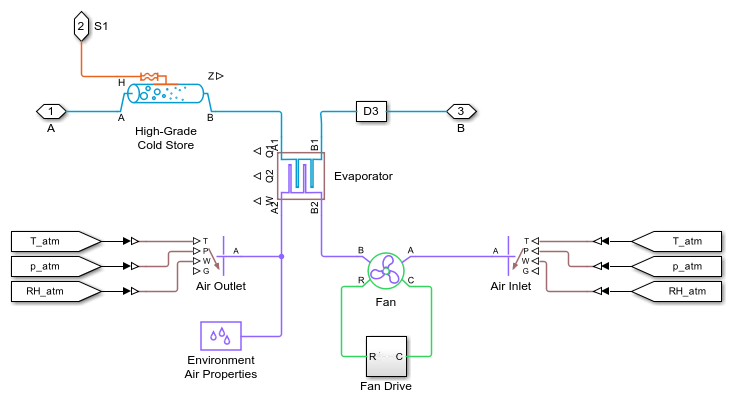
In the power generation system, liquid air is pumped from the storage tank to the evaporator where it is heated from about 80 K to ambient temperature. This causes the liquid air to vaporize and build up 6.5 MPa of pressure. The high-pressure air is expanded through a 3-stage turbine with reheating to produce power.
To improve round-trip efficiency of the charge and discharge cycles, three thermal stores were added. The low-grade hot store captures waste heat from the compression process and uses it to boost the temperature of air going entering the turbines, increasing power production. The high-grade cold store captures waste cold of liquid air from the evaporation process and the low-grade cold store captures waste cold from the turbine exhaust. Both are used to help refrigerate high-pressure air in the chiller to reduce liquefaction power consumption.
This system consumes about 10 MW of power during charging and produces about 1.8 MW of power during discharging. About 15 MWh of energy is stored over a 10 hour period. The round-trip efficiency is about 15%.
Model

Chiller Subsystem

Cold Thermal Store Subsystem

Compressor Subsystem

Coolant Subsystem

Stage 1 Subsystem

Cooler Subsystem

Evaporator Subsystem

Expander Subsystem

Hot Thermal Store Subsystem

Liquid Air Tank Subsystem

Pump Subsystem

Separator Subsystem

Throttle Valve Subsystem

Turbine Subsystem

Reheater 1 Subsystem

Stage 1 Subsystem

Simulation Results from Scopes
The scope shows the net power consumed to liquefy air during the charge cycle and the net power produced from the stored liquid air during the discharge cycle. About 10 MW is consumed during charge and 1.8 MW is produced during discharge. The charge and discharge phases run for 10 hours each, allowing the system to store about 15 MWh of energy, calculated based on the enthalpy difference between atmospheric air and liquid air. The time-averaged efficiency of the charge cycle is about 26% and the time-averaged efficiency of the discharge cycle is about 56%, resulting in an overall round-trip efficiency of about 15%.

Simulation Results from Simscape Logging
The top subplot shows the work consumed by the charge cycle to liquefy a unit mass of air and the work produced by the discharge cycle from a unit mass of liquid air. The bottom subplot shows the liquefaction yield, defined as the mass of liquid air produced per unit mass of air compressed. Starting from the second charge cycle, the work to liquefy air and the yield is greater at the start of the cycle because of the boost from the cold thermal store. The work and yield settles down over the course of the cycle as the thermal store returns to environment temperature.

This figure shows the breakdown of the contributions to the net power consumed during the charge cycle and the net power produced during the discharge cycle. During the charge cycle, the expander in the liquefaction system offsets about 24% of the total power required, resulting in a net power consumption of about 10 MW. During the discharge cycle, the net power production is about 1.8 MW, settling down to about 1.7 MW as the hot thermal store is used up.

The top subplot shows the mass flow rates of air through the key components in the system. During the charge cycle, the compressor drives about 27 kg/s of air through the liquefaction system. Over 70% of the compressed air is diverted through the expander to recover some of the work and improve cycle efficiency. About 6.5 kg/s of liquid air is produced. During the discharge cycle, the pump consumes 7.5 kg/s of liquid air from the tank to run the turbines.
The bottom subplot shows the mass of liquid air in the tank. Starting from the second charge cycle, about 150 metric ton of liquid air is produced and stored in the tank. As seen in the scope, this corresponds to about 15 MWh of energy storage.

This figure shows the performance of the hot and cold thermal stores. The two cold stores capture about 5.1 MWh and 2.3 MWh of energy from the expansion of liquid air and releases about 3.8 MWh and 1.7 MWh of it to the charge cycle. Similarly, the hot store captures about 3.5 MWh of energy from the compression of air and releases about 2.2 MWh of it to the discharge cycle.

This figure shows the pressure-enthalpy diagram of the Claude cycle during the charging process.

This figure shows the pressure-enthalpy diagram of the Rankine cycle during the discharging process.

See Also
Receiver Accumulator (2P) | 3-Zone Pipe (2P)