Main Content

ABS Open Loop Test Bench

This example shows a simple way of modeling of the anti-lock braking system (ABS) and using it with the manual braking components. The model simulates for the open loop ABS and shows the response of the pressures achieved in the caliper disc brakes. This model can be utilized in sizing of the release valve, apply valve and accumulator for the hydraulic control unit of the ABS.

Model

The following figure shows the model of an ABS system in open loop with the test harness. The output of the model is the plot of the pressures in the caliper disc brakes.

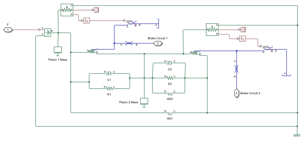
Tandem Primary Cylinder Subsystem

This subsystem shows the modeling of the tandem primary cylinder.

Open Subsystem

ABS Open Loop Subsystem

This subsystem shows the modeling of the ABS. It contains the electronic control unit (ECU) and the hydraulic control unit (HCU) subsystems.

Open Subsystem

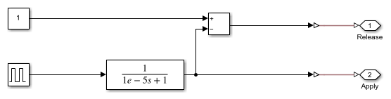
ECU Commands Subsystem

The ECU provides the control signals to the release and the apply valves.

Open Subsystem

HCU Subsystem

The HCU subsystem shows, how to model the release valve, apply valve, pump and accumulator in the simplest possible way.

Open Subsystem

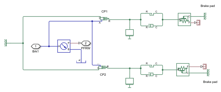
FRW (Front Right Wheel) Subsystem

This subsystem shows the modeling of the fixed caliper disc brake's front right wheel subsystem. The friction plates are not modeled in this subsystem as the vehicle mass body is not attached to the brakes. Other wheels brakes are also modeled in the same way.

Open Subsystem

Simulation Results from Simscape™ Logging

The model has two inputs. The first input is a force applied to the tandem primary cylinder's push rod. The second input is the ECU commands applied to the release and apply valve in the ABS open loop subsystem. Based on the given inputs, the model generates a plot of the pressures in the caliper cylinders of the brakes.

See Also

Topics