Temperature Control in a Shower
This model shows how to implement a fuzzy inference system (FIS) in a Simulink® model.
Simulink Model
The model controls the temperature of a shower using a fuzzy inference system implemented using a Fuzzy Logic Controller block. Open the shower model.
open_system("shower")
For this system, you control the flow rate and temperature of a shower by adjusting hot and cold water valves.
Since there are two inputs for the fuzzy system, the model concatenates the input signals using a Mux block. The output of the Mux block is connected to the input of the Fuzzy Logic Controller block. Similarly, the two output signals are obtained using a Demux block connected to the controller.
Fuzzy Inference System
The fuzzy system is defined in a FIS object, fis, which is loaded in the MATLAB® workspace when the model opens. For more information on how to specify a FIS in a Fuzzy Logic Controller block, see Fuzzy Logic Controller.
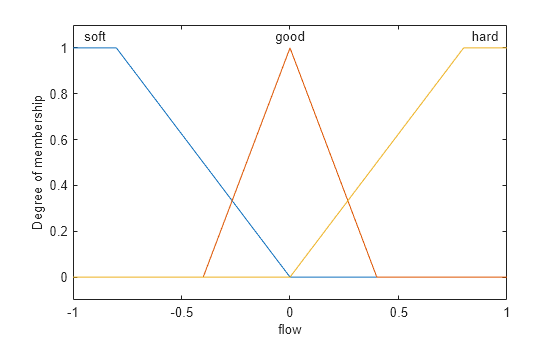
The two inputs to the fuzzy system are the temperature error, temp, and the flow rate error, flow. Each input has three membership functions.
figure
plotmf(fis,"input",1)
figure
plotmf(fis,"input",2)
The two outputs of the fuzzy system are the rate at which the cold and hot water valves are opening or closing, cold and hot respectively. Each output has five membership functions.
figure
plotmf(fis,"output",1)
figure
plotmf(fis,"output",2)
The fuzzy system has nine rules for adjusting the hot and cold water valves based on the flow and temperature errors. The rules adjust the total flow rate based on the flow error, and adjust the relative hot and cold flow rates based on the temperature error.
fis.Rules
ans =
1×9 fisrule array with properties:
Description
Antecedent
Consequent
Weight
Connection
Details:
Description
______________________________________________________________
1 "temp==cold & flow==soft => cold=openSlow, hot=openFast (1)"
2 "temp==cold & flow==good => cold=closeSlow, hot=openSlow (1)"
3 "temp==cold & flow==hard => cold=closeFast, hot=closeSlow (1)"
4 "temp==good & flow==soft => cold=openSlow, hot=openSlow (1)"
5 "temp==good & flow==good => cold=steady, hot=steady (1)"
6 "temp==good & flow==hard => cold=closeSlow, hot=closeSlow (1)"
7 "temp==hot & flow==soft => cold=openFast, hot=openSlow (1)"
8 "temp==hot & flow==good => cold=openSlow, hot=closeSlow (1)"
9 "temp==hot & flow==hard => cold=closeSlow, hot=closeFast (1)"
Simulation
The model simulates the controller with periodic changes in the setpoints of the water temperature and flow rate.
sim("shower",50)View the flow rate simulation results. The flow rate tracks the setpoint well.
open_system("shower/flow scope")
View the temperature simulation results. There are temperature deviations when the controller adjusts to meet a new flow setpoint.
open_system("shower/temp scope")